源码介绍
PHP营养计算器网站源码是一款专为个人开发者或小型网站设计的单页应用工具源码。这款工具旨在帮助用户快速计算BMI(身体质量指数)值,并根据BMI结果提供个性化的饮食建议。源码无需数据库支持,采用简洁的前后端设计,非常适合作为引流小工具嵌入到各类网站中。尽管源码中已经包含了API对接的代码框架,但并未具体对接到某个AI模型,这意味着开发者需要根据自身需求进行进一步的修改和调试。
源码功能
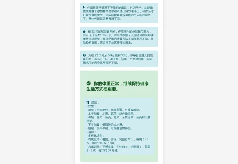
BMI计算:用户只需输入身高和体重信息,系统即可自动计算出BMI值。BMI是衡量人体胖瘦程度的一个标准,通过对比国际标准,用户可以快速了解自己的体重是否在健康范围内。
饮食建议:根据计算出的BMI值,系统会自动分类用户的体重状态(如偏瘦、正常、超重、肥胖等),并给出相应的饮食建议。这些建议旨在帮助用户调整饮食结构,以达到健康体重的目的。
API对接框架:源码中包含了API对接的代码框架,这为开发者提供了扩展功能的可能性。例如,可以对接专业的AI模型,进一步细化饮食建议,或者对接第三方健康数据平台,丰富用户健康信息。
响应式设计:源码采用响应式设计,确保在不同设备上都能获得良好的用户体验。无论是桌面端还是移动端,用户都能轻松使用这款工具。
引流功能:作为一款单页应用,源码体积小、加载速度快,非常适合作为引流工具。通过分享链接或嵌入到其他网站中,可以吸引更多用户访问,提升网站流量。
源码特色
简单易用:源码设计简洁明了,用户无需复杂操作即可完成BMI计算和获取饮食建议。这对于提高用户粘性和转化率至关重要。
高度可定制:源码中的API对接框架为开发者提供了极大的灵活性。开发者可以根据自己的需求对接不同的AI模型或服务,实现功能扩展。
轻量级:无需数据库支持,源码体积小,部署和维护成本较低。这使得它成为小型网站或个人开发者的理想选择。
健康导向:源码以健康为导向,通过提供个性化的饮食建议,帮助用户改善饮食习惯,提升生活质量。
总结
PHP营养计算器网站源码是一款功能强大、简单易用的单页应用工具源码。它不仅能够快速计算BMI值,还能根据结果提供个性化的饮食建议。源码中的API对接框架为开发者提供了扩展功能的可能性,使得这款工具具有很高的灵活性和可定制性。此外,源码开源免费、轻量级且易于部署,非常适合作为引流小工具嵌入到各类网站中。通过这款工具,开发者不仅可以帮助用户改善饮食习惯、提升生活质量,还能吸引更多用户访问、提升网站流量。对于个人开发者或小型网站来说,这是一款值得尝试的优秀源码。
源码截图


















暂无评论内容